728x90
반응형
■ 순서기동회로 구성 및 기초설명
순서기동회로 란 기동과 정지가 정해진 순서에 의해서 행하여지는 회로를 말하며, 하나를 기동시키면 일정시간 후 다른 기기가 동작을 계속 행하며 정지시에도 같은 방법으로 정지하는 회로이다 순서기동회로 는 각종 센서를 이용하여 자동/수동 조작반 등에 구성시에 도움이 될 것 입니다.
전기기초 회로 는 전기 에너지를 변환하거나 제어하기 위해 설계되며, 다양한 전자 기기와 시스템에서 사용됩니다.
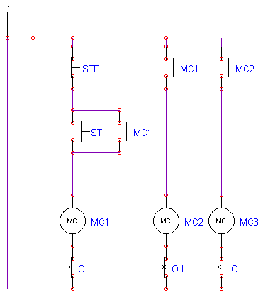
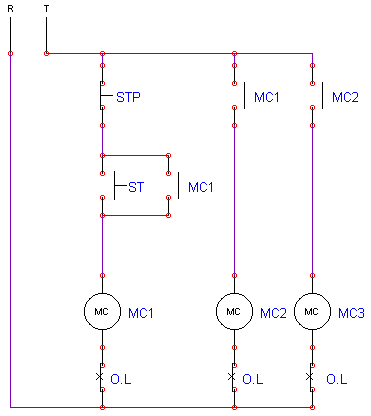
· 마그네트 a접점을 이용하는 방법
[동작 설명]
- 입력인 누름 버튼 스위치 ST를 누르면 MC1코일이 작동되고 자기 유지되며,MC1 코일의 a접점에 의하여 MC2코일이 작동, MC2코일의 a접점에 의하여 MC3코일이 순차적으로 기동된다.
- 기본적인 순서기동회로임으로 숙지하여 사용하심 다른 회로에 응용이 가능합니다.

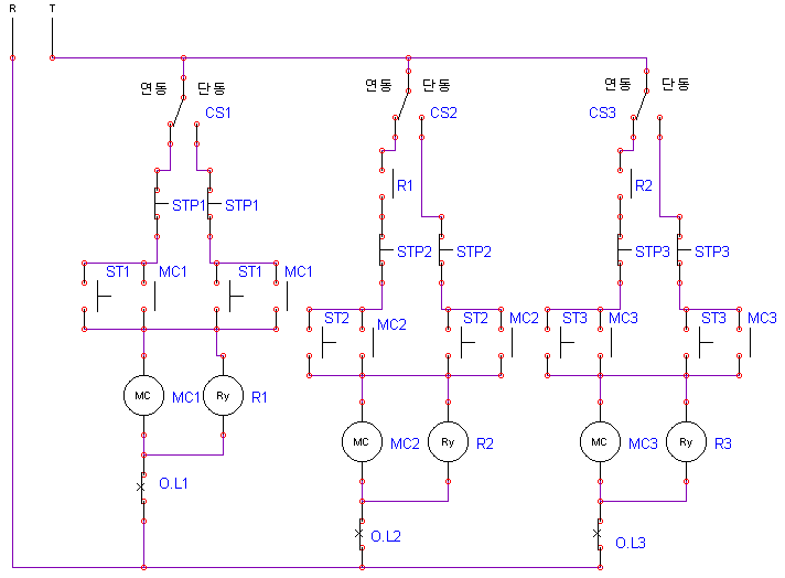
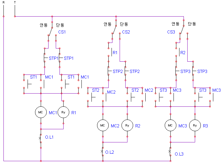
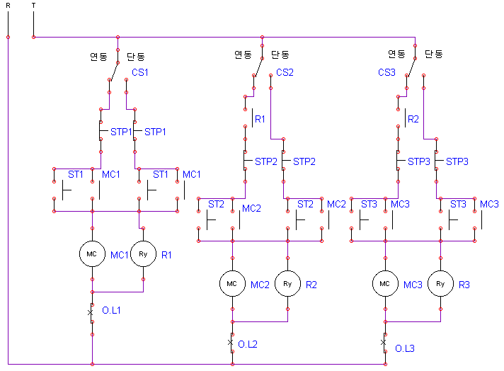
· 절환스위치를 사용한 단동 연동회로
[동작 설명]
① 단동으로 하여 입력인 누름버튼 스위치 ST를 누르면 각개 동작을 한다.
- 입력 ST2를 누르면 MC2코일이 작동되고 MC2 코일의 a접접으로 자기 유지된다.
- 입력 ST3를 누르면 MC3코일이 작동디고 MC3 코일의 a접점으로 자기 유지된다.
② 연동으로 하여 입력인 누름 버튼 스위치 ST를 누르면 순서에 의해서만 동작된다.
- 입력 ST1을 누르면 MC1코일이 작동되고 MC1 코일의 a접점으로 자기 유지되며, 릴레이 코일 R1이 동작되어 R1 코일의 a접점이 닫혀야 비로소 입력 ST2을 누르면 MC2코일이 동작된다.

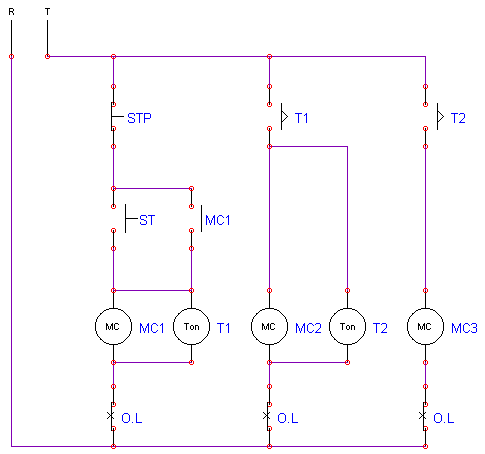
· 타이머의 한시 a접점을 이용하는 방법
[동작 설명]
① 입력인 누름 버튼 스위치 ST를 누르면 MC1코일의 작동이 이루어지며 MC1 코일 a접점에 의하여 자기유지된다.
② 설정시간 후 타이머 코일 T1가 동작하여 MC2코일이 동작된다.
③ 다시 설정시간 후 타이머 코일 T2가 동작하여 MC3코일이 동작된다.

728x90
반응형
'STUDY > 전기공부' 카테고리의 다른 글
| 3상,단상 유도전동기 운전회로 배선 기초 배우기 (0) | 2023.11.01 |
|---|---|
| 전자접촉기 회로 배선하기 및 기초설명 (0) | 2023.11.01 |
| 전자개폐기 제어 회로 (1) | 2023.11.01 |
| 표시회로 및 경보회로 기초 설명 (1) | 2023.11.01 |
| 검출회로 및 기초 설명 (1) | 2023.11.01 |