■ 3상 유도전동기 Y-△ 및 극수변환 배선 회로 란 ?
- 3상 유도전동기의 와이-델타 극수 변환은 유도전동기의 연결 방식을 변환하여 회전 속도를 조절하는데 사용됩니다. 와이-델타 변환은 전원 공급을 와이(Wye, Y) 연결과 델타(Delta, Δ) 연결로 전환함으로써 모터의 극수를 변경하는 것을 의미합니다. 아래는 3상 유도전동기의 와이-델타 극수 변환 배선 회로도입니다.
12. 유도전동기 모터회로 자동 수동 한시기동 회로도
타이머를 이용한 3상 유도전동기, 모터 운전회로 배선 유도전동기, 모터 한시 기동·정지 반복 회로 배선 상기 배선 회로는 모터기동반 (MCC) 내부 회로 구성과 일정시간 후 기동·정지등에 사용가
dailybits.tistory.com
º 3상 유도전동기의 Y-△ 기동 운전회로 배선하기
와이(Y) 연결:
유도전동기의 스테이터 각 코일이 서로 연결되어 있는 구성을 나타냅니다. 이는 세 개의 상(Phase)를 가진 유도전동기에서 각 상의 코일이 서로 연결되어 "와이" 모양처럼 생겼다고 해서 이 이름이 붙여진 것입니다.
델타(Δ) 연결:
세 개의 상(Phase) 각각이 이어져 "델타" 모양처럼 연결되어 있는 구성을 나타냅니다. 각 상의 코일이 이웃한 상의 코일과 연결되어 있습니다.
이 두 가지 연결 방식은 유도전동기의 특성과 운전 상태에 따라 선택됩니다.
일반적으로, 와이 연결은 저속 고토크(High Torque at Low Speed) 운전에 적합하며, 델타 연결은 고속 고토크(High Speed at High Torque) 운전에 적합합니다.
과거에는 유도전동기의 운전 특성에 따라 와이 또는 델타 연결이 선택되었지만, 현대에는 인버터(Inverter) 기술이 발전하면서 소프트 스타터 및 속도 제어가 용이해져서, 운전 중에도 와이와 델타를 전환할 수 있는 유동적인 시스템이 더 많이 사용되고 있습니다.
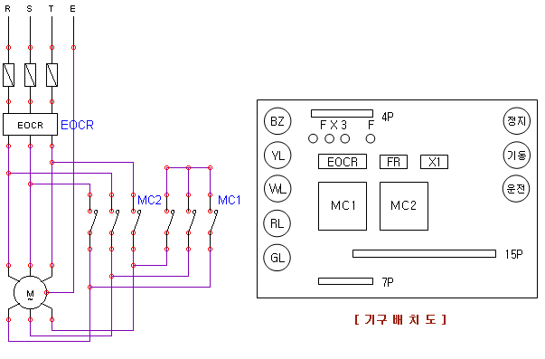
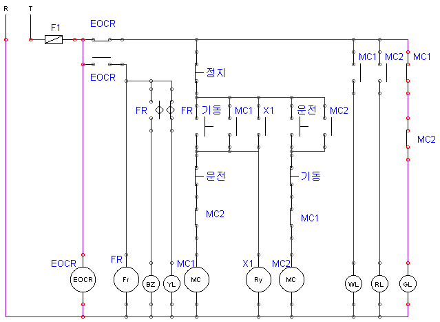
| 목표 | ① 3상 유도 전동기의 Y-△ 기동회로를 이해한다. ② 패널작업 및 몰드공사를 할 수 있다. ③ 제어반내의 기구배치 및 노출 평면 배선을 할 수 있다. |
|||
| 기계 및 공구 | 재료명 | 규격 | 수량 | 안전 및 유의사항 |
| · 3상 유도 전동기 · 드라이버 · 롱로즈플라이어 · 니퍼 · 회로 시험기 · 압착 펜치 · 드릴 및 홀소 |
· 전자 개폐기 · 누름 버튼 스위치 · 표시등 · EOCR · 릴레이 · 후리커릴레이 · 부저 |
· 220(V), 3HP · 5a2b · 1a1b · ø25 · 8핀 · 8핀 |
2개 3개 4개 1개 1개 1개 1개 |
① 드릴작업시 안전을 위하여 펀칭 작업을 한다. ② 퓨즈는 홀더에 끼워넣고 정격용량을 사용한다. ③ 패널에 반드시 접지를 한다. ④ EOCR 의 전류 조정 눈금을 전동기의 정격값에 맞춘다. ⑤ 전원측 상순과 전동기 부하측 상순이 바뀌지 않도록 한다. |
[작 업 순 서]
1. 작업 준비를 한다.
(가) 회로의 동작 기능을 이해한다
(나) 동작요구 조건
① 간의 방식에 의한 3상 유도전동기를 Y기동 △운전
② 기동 스위치 → 3상 유도 전동기가 Y기동
③ 운전 스위치 → 3상 유도 전동기가 △운전한다. (2 ~ 3초 후)
④ 정지 스위치 → 3상 유도 전동기 정지
⑤ 과전류계전기 (EOCR) 동작 → 부저(Bz)와 고장 표시등(YL)이 교대 동작
⑥ 표시등 :
Y기동 시 - 기동 표시등(LY) 점등
△운전 시 - 운전 표시등(RL) 점등
정지 시 - 정지 표시등(GL) 점등
(다) 제어회로에서 단자대 번호를 배정한다.
(라) 재료 및 공구를 준비하고 재료의 이상유무를 점검한다.
2. 기구를 배치 및 고정한다.
(가) 기구배치도에 따라서 기구를 배치하고 고정한다.
(나) 미관과 경제성을 고려하여 안전하게 고정한다.
3. 회로배선을 한다.
(가) 제어회로를 전원측부터 배선한다.
(나) 주 회로를 배선한다.
(다) 주 회로와 제어회로를 구분하여 정리한 후 바인드선으로 묶어준다.
4. 점검한다.
(가) 오 결선, 결선 누락, 제어함에 접지, 퓨즈 상태 등의 외관 검사를 한다.
(나) 제어회로도와 회로시험기를 사용하여 결선상태를 확인한다.
5. 동작 시험을 한다.
(가) 시험용 전동기를 연결하고 동작조건에 따라서 조작한다.
(나) 동작시험을 실시한 결과 이상이 있으면 수정 보완한다.
6. 검사를 받는다.
검사 결과 지적 사항은 다음 과제에 반영한다.
7. 정리 정돈을 한다.

º 3상 유도 전동기의 극수 변환회로 배선하기
유도전동기 극수 변환은 전동기의 동작 특성을 변경하여 다양한 운전 상태에 대응할 수 있도록 하는 과정입니다. 극수는 유도전동기의 회전자에 있는 자석의 수를 나타내며, 이는 전동기의 성능과 특성에 영향을 미칩니다.
유도전동기 극수 변환은 주로 두 가지 방법으로 이루어집니다:
회전자 감속기(Gearbox) 사용:
외부 장치인 회전자 감속기를 사용하여 유도전동기의 출력 속도를 줄입니다. 이는 회전자의 회전 속도를 감소시켜서 효과적으로 극수를 변환하는 역할을 합니다.
Winding 변환:
유도전동기의 스테이터(고정자)나 회전자의 감속기를 재배선하여 극수를 변환할 수 있습니다. 이는 전동기의 사용 목적에 따라 필요한 출력 속도 및 토크를 얻기 위해 적용됩니다.
극수 변환은 주로 속도 제어 및 토크 제어 등의 목적으로 수행되며, 산업 환경에서 다양한 운전 조건에 대응하기 위해 사용됩니다. 적절한 극수 변환은 전동기의 효율성과 성능을 최적화하는 데 도움을 줄 수 있습니다.
| 목표 | ① 연선의 노출 평면 배선을 할 수 있다. ② 3상 유도 전동기의 극수 변환 회로의 배선을 할 수 있다. |
|||
| 기계 및 공구 | 재료명 | 규격 | 수량 | 안전 및 유의사항 |
| · 3상 극수 변환 전동기 · 드라이버 · 압착 펜치 · 니퍼 · 롱노즈플라이어 |
· 전자 접촉기 · 릴레이 · 누름 버튼 스위치 |
· 220V 3HP 5a, 2b · 220V 6A 3a, 3b · 220V 6A 3개 |
3개 1개 3개 |
① 전원을 투입하기 전에 전원 전압을 확인하고 이상 유무를 점검한다. ② 퓨즈는 정격 용량의 것을 사용한다. ③ 극수 변환 결선시, 필히 회로도를 확인한 후 결선한다. ④ 과전류 계전기 전류 눈금은 전동기 저역 전류 값에 맞춘다. |
[작 업 순 서]
1. 작업 준비를 한다.
(가) 회로의 동작 기능을 이해한다
(나) 재료 및 공구를 준비하고 재료의 이상유무를 점검한다.
2. 기구를 고정한다.
(가) 기구 위치를 작도한다.
(나) 기구를 고정하고 수평 · 수직을 점검한다.
3. 회로배선을 한다.
(가) 주 회로를 배선하고 점검한다.
(나) 제어회로를 배선하고 점검한다.
(다) 단자대에 접지 배선을 한다.
4. 점검한다.
(가) 회로 시험기로 주 회로 및 제어회로를 재점검한다.
(나) 단자 조임 나사를 한 번 더 조인다.
(다) 과전류 계전기의 전류 눈금을 전동기 정격 전류에 맞게 조절한다.
5. 동작 실험을 한다.
(가) 전동기를 단자대에 연결한다.
(나) 전원 전압을 확인하고 전원을 연결한다.
(다) 누름 버튼 조작으로 3상 유도 전동기의 속도 변환 상태를 확인한다.
(라) 표시등 점등 상태를 확인한다.
(마) 과전류 계전기 동작 상태를 확인한다.
6. 검사를 받는다.
7. 정리 정돈을 한다.


'STUDY > 전기공부' 카테고리의 다른 글
| 양수펌프 유도전동기 수동 및 자동회로 배선도 공사 (1) | 2023.11.12 |
|---|---|
| 에스컬레이터 자동 수동 회로도 배선 (3) | 2023.11.08 |
| 유도전동기 한시기동정지, 자동수동회로,타이머회로 배선하기 (0) | 2023.11.08 |
| 단상 및 리밋 스위치 이용한 유도전동기 정역 운전회로 (0) | 2023.11.01 |
| 3상,단상 유도전동기 운전회로 배선 기초 배우기 (0) | 2023.11.01 |

